I. 구석기시대의 Ancient East Eurasians(AEE)
The term Ancient East Eurasian, alternatively also known as East Eurasian or Eastern Eurasian, is used in population genomics to describe the genetic ancestry and phylogenetic relationship of diverse populations primarily living in the Asia-Pacific region, belonging to the "Eastern Eurasian clade" of human genetic diversity,[1][2][3][4][5] and which can be associated with the Initial Upper Paleolithic (IUP) wave, following the Out of Africa migration (>60kya).[4]
Dispersal[edit]

Repetitive expansions into Eurasia from a population Hub OoA. Representative samples dated between 45 and 40 ka across Eurasia can be ascribed to a population movement with uniform genetic features and material culture consistent with an IUP affiliation.
Modern humans of the Initial Upper Paleolithic wave (IUP) are suggested to have expanded from a population hub through a star-like expansion pattern (>45kya), and are linked to the "East Eurasian" lineage, broadly ancestral to modern populations in Eastern Eurasia, Oceania, and the Americas, notably East Asians, Southeast Asians, Indigenous Siberians, Aboriginal Australians, Papuans, Pacific Islanders, and partly Indigenous Americans, South Asians and Central Asians. While certain Initial Upper Paleolithic populations represented by specimens found in Central Asia and Europe, such as the Ust'-Ishim man, Bacho Kiro or Oase 2, are inferred to have used inland routes, the ancestors of all modern East Eurasian populations are inferred to have used a Southern dispersal route through South Asia, where they subsequently diverged rapidly.[6][7][8][9][10][11][12]

Inferred model for the phylogenetic substructure of Eastern Eurasian populations.
Lineages[edit]
Major East Eurasian ancestry lineages which contributed to modern human populations include the following:[7]
- Australasian lineage — refers to an ancestral population that primarily contributed to human populations in a region consisting of Australia, Papua, New Zealand, neighboring islands in the South Pacific Ocean and parts of the Philippines. Represented by present-day Australasians, e.g. Papuans and Aboriginal Australians, as well as the Philippine Negritos.
- Ancient Ancestral South Indian lineage — refers to an ancestral population that primarily contributed to Indigenous South Asians. Partially represented by 5,000 – 1,500 year old Indus Periphery individuals as well as modern South Asians. Highest presence among tribal groups of southern India like the Paniya and Irula. While the lineage is occasionally represented by the distantly related Andamanese peoples, serving as an imperfect proxy, the Andamanese groups are genetically closer to the 'Basal East Asian' Tianyuan man.[13][14]
- East and Southeast Asian lineage — refers to an ancestral population that primarily contributed to humans living in East and Southeast Asia, much of Remote Oceania, as well as Siberia and the Americas. Represented by ancient Tianyuan and Hoabinhian specimens and present-day East and Southeast Asians.

Estimated ancestry components among selected modern populations per Changmai et al. (2022).[15]
The Australasian, Ancient Ancestral South Indian, and East and Southeast Asian lineages display a closer genetic relationship to each other than to any non-Asian lineages, and together represent the main branches of "Asian-related ancestry", which diverged from each other >40kya.[7] The Australasian lineage however received higher archaic admixture in the Oceania region, and may also harbor some small amounts of "xOoA" admixture from an earlier human dispersal, which did not contribute to any other human population. Alternatively, Australasians can be described as nearly equally admixture between a "Basal East Asian" source (represented by Tianyuan) and a deeper East Eurasian lineage not sampled yet.[6][1][7]: 11
Traces of an unsampled deeply diverged East Eurasian lineage can be observed in the genome of ancient and modern inhabitants of the Tibetan Plateau. While modern Tibetans mostly derive their ancestry from a northern East Asian source (specifically Yellow River farmers), a minor, but significant contribution stems from a deeply diverged East Eurasian local "Ghost population" that was distinct from other deeply diverged lineages such as Ust'Ishim, Hoabinhian/Onge or Tianyuan, representing the local Paleolithic population of the Tibetan Plateau.[16][17]
Deeper IUP-associated East Eurasian lineages have been associated with the remains of the Ust'-Ishim man from Siberia, and the Oase and Bacho Kiro cave specimens in southeastern Europe, and represent early inland migrations, deeply diverged from all other East Eurasian populations. These deep East Eurasian populations did not contribute to later Eurasian populations, except small contributions to the Goyet Caves specimen of Europe. The exact substructure and relationship between these deeper East Eurasian lineages is not well resolved yet.[6][18]
II. Ancient North Eurasian (ANE) (24,000 - 15,000 BP)
Ancient North Eurasian

Schematic Ethnogenesis of the Eastern Hunter Gatherers (EHG)
![]() Mal'ta–Buret' culture ivory figurines (c. 24,000 BP-c. 15,000 BP). Some of the figurines wear hooded overalls with decorative stripes.[1] [2] ![]() Approximate location of the Ancient North Eurasians c. 24,000~16,000 BP.[3][4][5] |
In archaeogenetics, the term Ancient North Eurasian (ANE) is the name given to an ancestral component that represents the lineage of the people of the Mal'ta–Buret' culture (c. 24,000 BP) and populations closely related to them, such as the Upper Paleolithic individuals from Afontova Gora in Siberia.[6][7] Genetic studies indicate that the ANE are closely related to the Ancient North Siberians (ANS) represented by two ancient specimens from the preceding Yana Culture (c. 32,000 BP). The ANE can either be considered to descend from the earlier ANS population, or that both ANE and ANS are closely related, albeit differentiated, sister lineages, with both having originated from an 'Early West Eurasian' hunter-gatherer lineage (represented by Kostenki-14, c. 40,000 BP),[8] which absorbed an 'Early East Eurasian' population (represented by the Tianyuan man, c. 40,000 BP). The ANS and ANE each derive between 16% to 35% of their ancestry from an Early East Eurasian lineage and between 65% to 84% from an Early West Eurasian lineage.[a][b][9][10][11][12][13][14]
Around 20,000 to 25,000 years ago, a branch of Ancient North Eurasian people mixed with Ancient East Asians, which led to the emergence of Ancestral Native American, Ancient Beringian and Ancient Paleo-Siberian populations. It is unknown exactly where this population admixture took place, and two opposing theories have put forth different migratory scenarios that united the Ancient North Eurasians with ancient East Asian populations.[15]
ANE ancestry has spread throughout Eurasia and the Americas in various migrations since the Upper Paleolithic, and more than half of the world's population today derives between 5 and 42% of their genomes from the Ancient North Eurasians.[16] Significant ANE ancestry can be found in Native Americans, as well as in regions of northern Europe, South Asia, Central Asia, and Siberia. It has been suggested that their mythology may have featured narratives shared by both Indo-European and some Native American cultures, such as the existence of a metaphysical world tree and a fable in which a dog guards the path to the afterlife.[17]
Genetic studies[edit]
Definition[edit]
The ANE lineage is defined by association with the "Mal'ta boy" (MA-1), the remains of an individual who lived during the Last Glacial Maximum, 24,000 years ago in central Siberia, discovered in the 1920s. Together with the Yana Rhinoceros Horn Site samples, and Afontova Gora individuals, they are collectively referred to as 'Ancient North Siberians'.[18][19]

The Mal'ta boy (MA-1), dated 24,000 BP, with tomb artifacts, Hermitage Museum (Hall 11),[20] Saint-Petersburg.[21]
The Ancient North Eurasians represent a distinct cluster of genetic diversity within the larger Eurasian gene pool, which is deeply related to Paleolithic and Mesolithic European hunter-gatherers.[22] It is suggested that the ANE ancestry found among modern human populations was largely contributed from a population linked to Afontova Gora (AG-3), rather than Malta (MA-1) or Yana.[23]
Formation[edit]

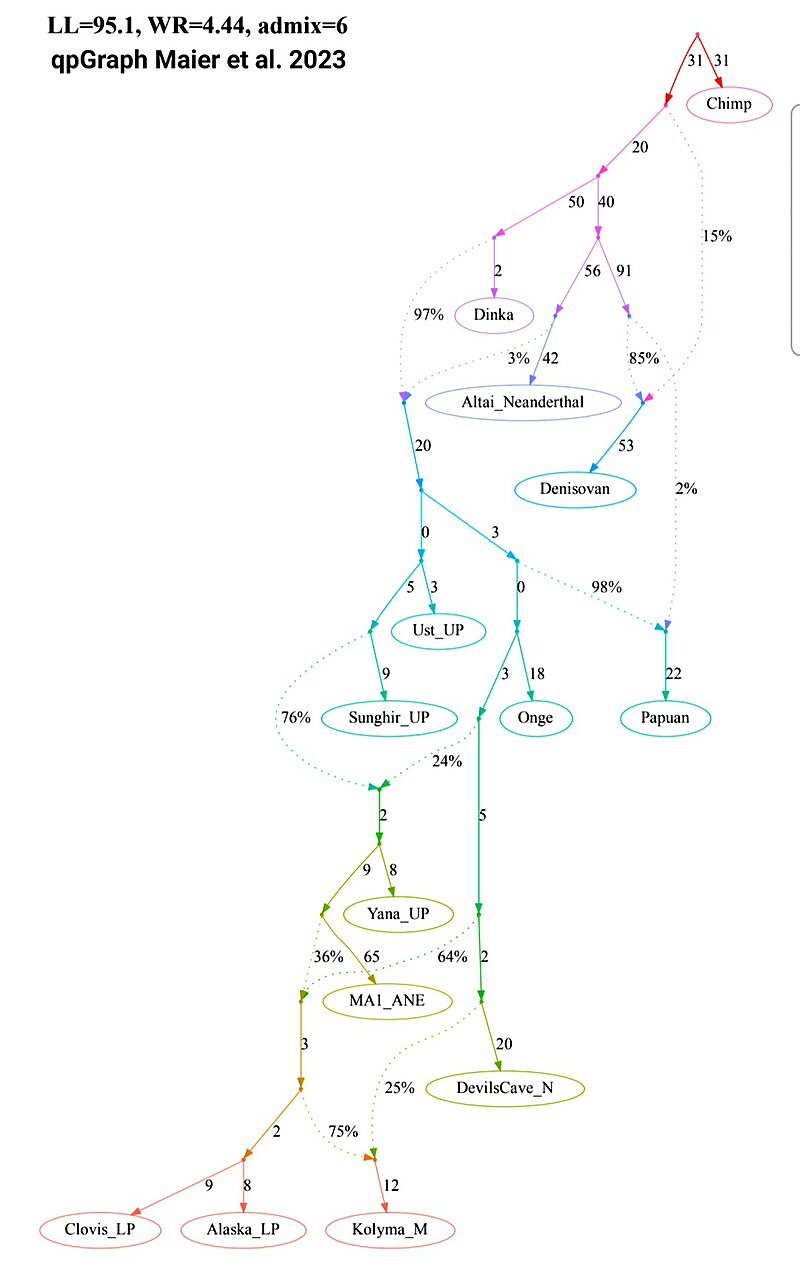
A qpGraph (best fit) by Maier et al. 2023, showing the formation of Ancient North Siberians/Eurasians (ANS/ANE) and their subsequent contribution to the formation of Ancient Paleo-Siberians and Native Americans.[24]
The formation of the Ancient North Eurasian/Siberian gene pool likely occurred very early via an 'Early West Eurasian' Upper Paleolithic (UP) lineage, deeply related to 'European hunter-gatherers', migrating along the "Northern route" into Siberia,[25] and subsequently merging with an 'Early East Eurasian' Initial Upper Paleolithic (IUP) lineage, basal to contemporary East and Southeast Asian populations. The ANE/ANS-associated samples from the Yana Rhinoceros Horn Site (31,600 BP) in Northeastern Siberia, the Mal'ta–Buret' culture, and the individuals associated with the Afontova Gora site, can be modeled to derive between c. 65% to 84% of their ancestry from Early West Eurasians (c. 38kya), with varying but significant contributions (c. 16% to 35%) from Early East Eurasians (>40kya). The exact percentage of each component vary depending on the used model. Their West Eurasian component can be associated with ancestry found among Paleolithic European hunter-gatherers, such as Kostenki-14, Sunghir, or the Peștera Muierii woman,[26] their East Eurasian component can be associated with ancestry found among a population related to the Paleolithic Tianyuan man, who is basal to contemporary East/Southeast Asians.[27][28][29][30][31][32][c][d][33][13][14]
Lipson and Reich (2017) modeled the Malta sample to derive ancestry from a West Eurasian source, with additional admixture from a lineage basal to East Asians (represented by Amis), while also noting the possibility for a reversed geneflow from Malta into East Asians, which however had less support with the available data.[33] Yang et al. 2020a,b, corroborated that both the Malta and Yana specimens formed from the merger of a sister lineage of the 'European hunter-gatherer' Kostenki-14, and from a lineage contemporary to the 'Basal-East Asian' Tianyuan man, while finding no evidence for a reversed geneflow from ANE into Tianyuan or modern East Asians.[34][35] Other studies could reproduce a shared affinity between ANE and the Tianyuan man (or other Upper Paleolithic East/Southeast Asian specimens), and also confirmed higher affinity between the Tianyuan man and Eastern European Hunter-Gatherers (EHG), which received significant amounts of ANE ancestry.[27] The 'Basal East Asian' (Tianyuan-like) ancestry among EHGs (Sidelkino) has been estimated to be around 12,9%.[36]
Grebenyuk et al. summarized that the Ancient North Eurasians descended from the 'Ancient North Siberian' Yana population, which were "Early Upper Paleolithic tribes of hunters" and linked to similar groups associated with contemporaneous Southern Siberian sites. These communities of Southern Siberian and Central Asian hunters belonged to one of the earliest migration waves of the anatomically modern humans into Siberia. The authors summarized that "the initial peopling of Northeastern Asia by the anatomically modern humans could have happened both from West to East and from South to North".[37] Sikora et al. notes that the Ancient North Eurasians (Malta and Afontova Gora individuals) are unlikely to be direct descendants of the 'Ancient North Siberian' Yana population; rather, the study argues, both are sister lineages sharing a common ancestor. According to Sikora et al., the Malta sample may additionally also have received some 'early Caucasus hunter-gatherer' geneflow (c. 11%).[19] This scenario is questioned by Maier et al. 2023, who state that this conclusion is contradicted by other published articles, and that the direction of gene flow as well as observed affinity between ANE and CHG populations cannot be demonstrated by analysis of admixture graphs, but need further investigation.[38]
Distribution[edit]


One of the "Mal'ta figurines" with facial features, and 3D rendering.[39]
By c. 32kya, populations carrying ANE-related ancestry were probably widely distributed across northeast Eurasia. They may have expanded as far as Alaska and the Yukon, but were forced to abandon high latitude regions following the onset of harsher climatic conditions that came with the Last Glacial Maximum.[40]
Populations genetically similar to MA-1 and Afontova Gora were an important genetic contributor to Native Americans, Europeans, Ancient Central Asians, South Asians, and some East Asian groups, in order of significance.[41] Lazaridis et al. (2016:10) note "a cline of ANE ancestry across the east-west extent of Eurasia". A 2016 study found that the global maximum of ANE ancestry occurs in modern-day Kets, Mansi, Native Americans, and Selkups.[6][41]

Deer tooth pendant of an ANE woman, from Denisova Cave, dated circa 24,700 years BP.[42]
The ancient Bronze-age-steppe Yamnaya and Afanasevo cultures were found to have a significant ANE component at c. 50%.[43][44] According to Moreno-Mayar et al. 2018 between 14% and 38% of Native American ancestry may originate from gene flow from the Mal'ta–Buret' (ANE) population. This difference is caused by the penetration of posterior "Neo-Siberian" migrations into the Americas, with the lowest percentages of ANE ancestry found in Inuit and Alaskan Natives, as these groups are the result of migrations into the Americas roughly 5,000 years ago.[45] Estimates for ANE ancestry among first wave Native Americans show higher percentages,[46] such as 42% for those belonging to the Andean region in South America.[46] The other gene flow in Native Americans (the remainder of their ancestry) was of an East Asian-related origin, specifically diverged from other East Asians c. 30,000 years ago.[29] Gene sequencing of another south-central Siberian people (Afontova Gora-2) dating to approximately 17,000 years ago, revealed similar autosomal genetic signatures to that of Mal'ta boy-1, suggesting that the region was continuously occupied by humans throughout the Last Glacial Maximum.[29]
Genomic studies also indicate that the ANE component was brought to Western Europe by people related to the Yamnaya culture, long after the Paleolithic.[43][6] It is reported in modern-day Europeans (10%–20%).[43][6] Earlier ANE ancestry is found in European hunter-gatherer populations through Paleolithic interactions with Eastern European Hunter-Gatherers, which resulted in populations such as Scandinavian Hunter-Gatherers. [47] Western Hunter-Gatherers of the Villabruna cluster also carried the Y-haplogroup R1b, derived from the Ancient North Eurasian haplogroup R*, indicating "an early link between Europe and the western edge of the Steppe Belt of Eurasia."[48]
A deer tooth pendant impregnated with the genetic material of an ANE woman was found in the Denisova Cave, and dated to circa 24,700 years before present. She is closely related to Mal'ta and Afontova Gora specimens, found further east.[42]
An early Neolithic Central Asian specimen (Tutkaul1) from Tajikistan was found to be primarily derived from Ancient North Eurasians with some additional Neolithic Iranian-related inputs. The sample is closely related to Afontova Gora 3 (AG3) and Mal’ta 1, as well as to the West Siberian hunter-gatherers (Tyumen and Sosnoviy). While the sample also displays affinity for Eastern hunter-gatherers (EHGs), AG3 was found to be closer to EHGs than Tutkaul1, who instead may be a good proxy for ANE-related ancestry among ancient populations from the Iran and the Turan region.[49]
The Ancient Tianyuan Man and modern East/Southeast Asian populations were found to lack Upper Paleolithic Western Eurasian or ANE-related admixture, suggesting "resistance of those groups to the incoming UP population movements", or alternatively a subsequent reexpansion from a genetically East Asian-like population reservoir.[50]
Groups partially derived from the Ancient North Eurasians[edit]
Native American contribution[edit]
Main article: Genetic history of the Indigenous peoples of the Americas

The "Ancient North Eurasian" (ANE) network, consisted of several Paleolithic Siberian samples and contributed ancestry towards a wide variety of populations across Eurasia.

Phylogenetic graph on formation of Native Americans: This graph models nine of the ancient North, Central, and South American groups; the ANE-affilated contributions make up roughly 33% of the genetic makeup of Native Americans.
According to Jennifer Raff, the Ancient North Eurasian population mixed with a daughter population of ancient East Asians, who they encountered around 25,000 years ago, which lead to the emergence of Native American ancestral populations. However, the exact location where the admixture took place is unknown, and the migratory movements that united the two populations are a matter of debate.[15]
One theory supposes that Ancient North Eurasians migrated south to East Asia, or Southern Siberia, where they would have encountered and mixed with ancient East Asians. Genetic evidence from Lake Baikal in Mongolia supports this area as the location where the admixture took place.[51]
However, a third theory, the "Beringian standstill hypothesis", suggests that East Asians instead migrated north to Northeastern Siberia, where they mixed with ANE, and later diverged in Beringia, where distinct Native American lineages formed. This theory is supported by maternal and nuclear DNA evidence.[52] According to Grebenyuk, after 20,000 BP, a branch of Ancient East Asians migrated to Northeastern Siberia, and mixed with descendants of the ANE, leading to the emergence of Ancient Paleo-Siberian and Native American populations in Extreme Northeastern Asia.[53][37] However, the Beringian standstill hypothesis is not supported by paternal DNA evidence, which may reflect different population histories for paternal and maternal lineages in Native Americans, which is not uncommon and has been observed in other populations.[54]
The descendants of admixture between ANE and ancient East Asians include Ancient Beringian/Ancestral Native American, which are specific archaeogenetic lineages, based on the genome of an infant found at the Upward Sun River site (dubbed USR1), dated to 11,500 years ago.[55] The AB and the Ancestral Native American (ANA) lineage formed about 25,000 years ago, and subsequently diverged from each other, with the AB staying in the Beringian region, while the Ancestral Native Americans populated the Americas. The ANE genetic contribution to late-Paeolithic Ancestral Native Americans (USR1 specimen, dated to 11,500 BP in Alaska, and Clovis specimen, dated to 12,600 BP in Montana) is estimated at around 36.8%.[56] There are also the Ancient Paleo-Siberians, populations represented by the Late Upper Paeolithic Lake Baikal Ust'Kyakhta-3 (UKY) 14,050-13,770 BP. They carried 30% ANE ancestry and 70% East Asian ancestry.[57]
Jōmon people, the pre-Neolithic population of Japan, mainly derived their ancestry from East Asian lineages, but also received geneflow from the ANE-related "Ancient North Siberians" (represented by samples from the Yana Rhinoceros Horn Site) prior to the migration from the Asian mainland to the Japanese archipelago. Jōmon ancestry is still found among the inhabitants of present-day Japan: most markedly among the Ainu people, who are considered the direct descendants of the Jōmon people, and to a small, but significant degree among the majority of the Japanese population.[58][59]
Siberian and Asian Holocene populations[edit]
Altai hunter-gatherer is the name given to Middle Holocene Siberian hunter-gatherers within the Altai-Sayan region in Southern Siberia. They originated from the admixture of Paleo-Siberian and Ancient North Eurasian groups and show increased affinity towards Native Americans. Bronze Age groups from North and Inner Asia with significant ANE ancestry (e.g. Lake Baikal hunter-gatherers, Okunevo pastoralists) can be successfully modeled with Altai hunter-gatherers as a proximal ANE-derived ancestry source.[60] The Okunevos and Botai can be considered as direct descendents of the Ancient North Eurasians (ANE), specifically of the Malta-Buret people.[61]
West Siberian Hunter-Gatherer (WSHG) is a specific archaeogenetic lineage that was first reported by Narasimhan et al. (2019). It can be modeled as 20% EHG, 73% ANE and 6% Ancient Northeast Asian. Although only represented by three sampled hunter-gatherer individuals from Tyumen Oblast in the Russian Forest Zone east of the Urals dated ca. 5,000 BCE, high-levels of WSHG-like ancestry can be detected in various populations of Central Asia until the Bronze Age. The population of the Botai culture, while probably not directly descended from WSHG, displays a high affinity with the WSHG lineage.[62] The European-Siberian cline defined by Eastern hunter-gatherer-like ancestry streched from Central Europe to Siberia and was already established 10,000 years ago, including the West Siberian hunter-gatherers, all deriving their ancestry primarily from Paleolithic Siberians (ANE).[63]

"Princess of Xiaohe", one of the Tarim mummies, the "best representatives" of Ancient North Eurasians.[64]
Lake Baikal Holocene - Among the Ancient Northeast Asians (ANA) of the Neolithic to Early Bronze Age period, Baikal Eneolithic (Baikal_EN) and Baikal Early Bronze Age (Baikal_EBA) derived 6.4% to 20.1% ancestry from ANE, while the rest of their ancestry was derived from ANA. Fofonovo_EN near by Lake Baikal were mixture of 12-17% ANE ancestry and 83-87% ANA ancestry.[65]
Tarim mummies[edit]
A 2021 genetic study on the Tarim mummies found that they were primarily descended from a population represented by the Afontova Gora 3 specimen (AG3), genetically displaying "high affinity" with it.[66] The genetic profile of the Afontova Gora 3 individual represented about 72% of the ancestry of the Tarim mummies, while the remaining 28% of their ancestry was derived from a population represented by the Baikal EBA (Early Bronze Age Northeast Asian Baikal populations).[67]
The Tarim mummies are thus one of the rare Holocene populations who derive most of their ancestry from the Ancient North Eurasians (ANE, specifically the Mal'ta and Afontova Gora populations), despite their distance in time (around 14,000 years).[64] Having survived in a type of "genetic bottleneck" in the Tarim basin where they preserved and perpetuated their ANE ancestry, the Tarim mummies, more than any other ancient populations, can be considered as "the best representatives" of the Ancient North Eurasians.[64]
European populations[edit]
Further information: Eastern Hunter-Gatherer, Scandinavian Hunter-Gatherer, and Western Steppe Herders

Genetically, the Ancient North Eurasians (ANE, red circle) were most closely related to the later Eastern Hunter Gatherers (EHG, orange circle) and the Botai culture (black circle).
Lazaridis et al. (2014) detected ANE ancestry among modern European populations in proportions up to 20%.[68] In ancient European populations, the ANE genetic component is visible in tests of the Yamnaya people[43] but not of Western or Central Europeans predating the Corded Ware culture:[69] ANE ancestry was introduced in the European gene pool with the Eastern Hunter-Gatherer (EHG) lineage which derived significant ancestry from the ANE, c. 70%, with the remaining ancestry from a group more closely related to, but distinct from, Western Hunter-Gatherers (WHGs).[41][70][49] It is represented by multiple individuals, such as from Yuzhny Oleny in Karelia, one of Y-haplogroup R1a-M417, dated c. 8.4 kya, the other of Y-haplogroup J, dated c. 7.2 kya; and one individual from Samara, of Y-haplogroup R1b-P297, dated c. 7.6 kya, as well as individuals from Sidelkino and Popovo. After the end of the Last Glacial Maximum, the Western Hunter-Gatherers (WHG) and EHG lineages merged in Eastern Europe, accounting for early presence of ANE-derived ancestry in Mesolithic Europe. Evidence suggests that as Ancient North Eurasians migrated westward from Eastern Siberia, they absorbed Western Hunter-Gatherers and other West Eurasian populations as well.[71][49]
Scandinavian Hunter-Gatherer (SHG) is represented by several individuals buried at Motala, Sweden ca. 6000 BC. They were descended from Western Hunter-Gatherers who initially settled Scandinavia from the south, and received later admixture from EHG who entered Scandinavia from the north through the coast of Norway.[72][43][73][47][74]
Western Steppe Herders (WSH) is the name given to a distinct ancestral component that represents descent closely related to the Yamnaya culture of the Pontic–Caspian steppe.[e] This ancestry is often referred to as Yamnaya ancestry or Steppe ancestry, and was formed from EHG and CHG (Caucasus hunter-gatherer) in about equal proportions.[28]
Phenotype prediction[edit]

The Tarim Mummies have a strong genetic proximity with Ancient North Eurasians (represented by the MA-1 human specimen of the Mal'ta-Buret' culture (c. 24,000 BP)
Frequency of Eurasian ancestral components in the context of the early Tarim mummies. ANE-like ancestry, maximized in the Paleolithic Afontova Gora 3 specimen as well as in the "Tarim_EMBA1" samples, is displayed in red.
Genomic studies by Raghavan et al. (2014) and Fu et al. (2016) suggested that Mal'ta boy may have had brown eyes, and relatively dark hair and dark skin,[76][77] while cautioning that this analysis was based on an extremely low coverage of DNA that might not give an accurate prediction of pigmentation.[78] Mathieson, et al. (2018) could not determine if Mal'ta 1 boy had the derived allele associated with blond hair in ANE descendants, as they could obtain no coverage for this SNP.[79]
Anthropologic research[edit]

One of the Tarim mummies, a "Beauty of Loulan" dated c. 2000 BCE
Kozintsev (2020) argues that the historical Southern Siberian Okunevo population, which derives most of their ancestry from Ancient North Eurasians and their closest relatives, as possessing a distinct craniometric phenotype, which he dubbed "Americanoid", which represents the variation of the first humans in Siberia. He further argues that "As the geography and chronology of the ANE component show, it is misleading to describe it as Western Eurasian and associate it solely with ancient Caucasoids. To all appearances, it emerged before the Caucasoid-Mongoloid split."[44]
Zhang et al. (2021) proposed that the 'Western' like features of the earlier Tarim mummies could be attributed to their Ancient North Eurasian ancestry.[80] Previous craniometric analyses on the early Tarim mummies found that they formed their own cluster, and clustered with neither European-related Steppe pastoralists of the Andronovo and Afanasievo cultures, nor with inhabitants of the Western Asian BMAC culture, nor with East Asian populations further east.[81]
Evolution of blond hair[edit]
Blond hair is associated with a single nucleotide polymorphism, the mutated allele rs12821256 of the KITLG gene.[82][83][84][85][86] The earliest known individual with this allele is a female south-central Siberian ANE individual from the Afontova Gora 3 site, which is dated to c. 17,000 before present (the earlier ANE Mal'ta boy lacks the sequence coverage to make this determination).[87] The allele then appears later in ANE-derived Eastern Hunter-Gatherer (EHG) populations at Samara, Motala and Ukraine, circa 10,000 BP, and then in populations with Steppe ancestry.[79] Mathieson, et al. (2018) thus argued that this allele originated in the Ancient North Eurasian population, before spreading to western Eurasia.[79]
Geneticist David Reich said that the KITLG gene for blond hair probably entered continental Europe in a population migration wave from the Eurasian steppe, by a population carrying substantial Ancient North Eurasian ancestry.[88] Hanel and Carlberg (2020) likewise report that populations derived Ancient North Eurasian ancestry, specifically the Eastern Hunter-Gatherers and the Yamnayas, were responsible for transmitting this gene to Europeans.[89] The gene was also found among the Tarim mummies.[90]

The mutation for blond hair is thought to have originated among the Afontova Gora population of the Ancient North Eurasian (ANE) cline of south-central Siberia
Comparative mythology[edit]


Mal'ta–Buret' culture centrally perforated ivory plaques with abstract circles, and three snakes[1] According to archeologist Don Hitchcock "the snake is rare in northern hemisphere Paleolithic art, presumably because the cold conditions precluded a wide distribution of snakes. In addition, it can be seen that the snakes have very broad heads, as though they belong to the Cobra group - yet Cobras are now known only in southern asian localities." It has yet to be clarrified how the creators of these ivory plaques know snakes, or if there are other possible interpretations for these.[91]
Since the term 'Ancient North Eurasian' refers to a genetic bridge of connected mating networks, scholars of comparative mythology have argued that they probably shared myths and beliefs that could be reconstructed via the comparison of stories attested within cultures that were not in contact for millennia and stretched from the Pontic–Caspian steppe to the American continent.[17]
The mytheme of the dog guarding the Otherworld possibly stems from an older Ancient North Eurasian belief, as suggested by similar motifs found in Indo-European, Native American and Siberian mythology. In Siouan, Algonquian, Iroquoian, and in Central and South American beliefs, a fierce guard dog was located in the Milky Way, perceived as the path of souls in the afterlife, and getting past it was a test. The Siberian Chukchi and Tungus believed in a guardian-of-the-afterlife dog and a spirit dog that would absorb the dead man's soul and act as a guide in the afterlife. In Indo-European myths, the figure of the dog is embodied by Cerberus, Sarvarā, and Garmr. In Zoroastrianism, two four-eyed dogs guard the bridge to the afterlife called Chinvat Bridge. Anthony and Brown note that it might be one of the oldest mythemes recoverable through comparative mythology.[17]
A second canid-related series of beliefs, myths and rituals connected dogs with healing rather than death. For instance, Ancient Near Eastern and Turkic-Kipchaq myths are prone to associate dogs with healing and generally categorised dogs as impure. A similar myth-pattern is assumed for the Eneolithic site of Botai in Kazakhstan, dated to 3500 BC, which might represent the dog as absorber of illness and guardian of the household against disease and evil. In Mesopotamia, the goddess Nintinugga, associated with healing, was accompanied or symbolized by dogs. Similar absorbent-puppy healing and sacrifice rituals were practiced in Greece and Italy, among the Hittites, again possibly influenced by Near Eastern traditions.[17]
III. Ancient Paleo-Siberians (APS), (Ancient North Siberians(ANS)) (15,000 - 10,000 BP)

Map of the Ancient Paleo-Siberians

The Koryaks are closely related to the Ancient Paleo-Siberians.
In archaeogenetics, the term Ancient Paleo-Siberian or Paleo-Siberian is the name given to an ancestral component that represents the lineage of the hunter-gatherer people of the 15th-10th millennia before present, in northern and northeastern Siberia. The Ancient Paleo-Siberian population is thought to have arisen from an Ancient East Asian lineage, which diverged from other East Asian populations sometimes between 26kya to 36kya, and subsequently came into contact and merged with the Ancient North Eurasians (ANE) sometimes between 20kya to 25kya.[2][3][4] The source for the East Asian component among Ancient Paleo-Siberians is to date best represented by Ancient Northern East Asian populations from the Amur region older than 13,000 years, such as AR19K and AR14K, and before the Devil's Cave Ancient Northeast Asian specimens.[5]

Phylogenetic position of the Paleo-Siberian lineage among other Eastern Eurasians
The Ancient Paleo-Siberians are mainly defined by two human archaeological specimens: the 14,000-year-old Ust-Kyakhta-3 (UKY) individual found near Lake Baikal in southern Siberia, and the 9-10,000-year-old Kolyma_M individual found in northeastern Siberia.[5] Specifically, the Lake Baikal Ust'Kyakhta-3 (UKY) specimen (14,050-13,770 BP) was a mixture of 30% ANE ancestry and 70% East Asian ancestry.[1]

Ancient Paleo-Siberians and Native Americans.[6]
Technologically, Ancient Paleo-Siberians have been associated with microblade technologies and post-Last Glacial Maximum mammoth hunting.[5]
They were later largely replaced by waves of Neo-Siberians, which may be associated with the expansion of early Turkic, Mongolic, and Tungusic speakers, as well as possibly early Yukaghir and Uralic speakers (c. 7–11 kya).[7][8] Ancient Paleo-Siberians, in conjunction with an Inner Northeast Asian (Yumin-like) lineage, gave rise to the Cisbaikal_LNBA ancestry, which may be associated with ancient Yeniseian speakers.[9]
The Ancient Paleo-Siberians are closely related to modern far-northeastern Siberia communities, such as the Koryaks, and to Native Americans.[10][11]
Ancestral Native Americans originated from a similar admixture event as Ancient Paleo-Siberians, carrying c. 67% East Asian-related ancestry and 33% West Eurasian (ANE-like) ancestry.[12]
(source : ANE, APS, Wikioedia)
'고대 문명' 카테고리의 다른 글
| <펌>동북아시아의 ANA/ANEA/Tianyuan man (자료: wikipedia) (0) | 2024.02.22 |
|---|---|
| 유럽인 조상에 대한 자료 모음 (위키피디아) (0) | 2024.02.21 |
| <펌>Early European Farmers (EEF) (BC 7000 - ) - Wikipedia (0) | 2024.02.20 |
| <펌>Sky father (0) | 2020.09.12 |
| <펌> Dyeus (sky father) (0) | 2020.09.12 |

